栖霞资讯
政府信息公开
政务服务
政民互动
上善栖霞
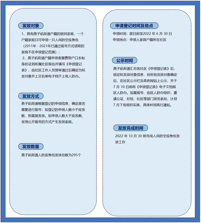
图解:燕子矶街道2022年发放人民防空应急包
2022-06-13
解读材料:
燕子矶街道
2022
年发放人民防空应急包